产业聚焦!中国新材料发展环境分析:新材料迎来“黄金时期”
一、新材料简介
新材料(new material)是指新近发展或正在发展的具有优异性能的结构材料和有特殊性质的功能材料。结构材料主要是利用它们的强度、韧性、硬度、弹性等机械性能。如新型陶瓷材料,非晶态合金 (金属玻璃) 等。功能材料主要是利用其所具有的电、光、声、磁、热等功能和物理效应。近几年,世界上研究、发展的新材料主要有新金属材料,精细陶瓷和光纤等等。新材料是人类生存的物质基础,每种新材料的出现和应用都将伴随着现代科学技术的巨大飞跃。从现代科技史上不难看出,每一项重大科技突破都在很大程度上取决于相应新材料的发展。因此,新材料是现代科技发展的基础,美国称之为新材料“骨肉科技发展”。新材料技术被称为“发明之母”和“产业粮食”。
新材料行业上游为一些基础原材料,包含有色金属、橡胶、化纤、建材等。新材料行业中游为新材料按组分为金属材料、无机非金属材料、有机高分子材料、先进复合材料四大类。按材料性能分为结构材料和功能材料。新材料行业下游包含了光伏,新能源汽车、电子行业、医疗器械、航空和生物医药等多个领域。
新材料产业链
二、政策环境分析(P)
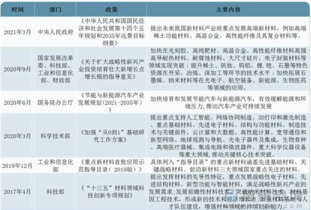
我国高度重视新材料产业发展,目前通过纲领性文件、指导性文件、规划发展目标与任务等构筑起新材料发展政策金字塔,予以全产业链、全方位的指导。近年来,国家相关部门制定的鼓励新材料领域创新发展的相关政策。“中国制造2025”“十四五战略性新兴产业发展规划”等相关政策、措施的出台,彰显了国家大力发展新材料产业,解决关键材料“卡脖子”问题的决心。此外,“十四五”规划中明确指出要推动我国高品质特殊钢材、高性能合金、高温合金等多个新型金属功能材料下游应用领域取得突破,在“十四五”规划指引下,新材料产业将进一步发展,相关政策推动国内新材料产业迈入“高精尖”的发展轨道。
新材料行业部分政策
三、经济环境分析(E)
随着现代各领域前端技术的不断发展,新材料的发展进步对各领域的生产技术推动明显,下游市场对产品需求的增加,新材料领域必将迎来一波“黄金时期”。数据显示,我国新材料产业市场规模由2016年的2.3万亿元增长至2019年的4.5万亿元。据预测,2022年我国新材料产业市场规模将达8万亿元。随着现代各领域前端技术的不断发展,新材料的发展进步对各领域的生产技术推动明显,随着下游市场对于产品需求的增加,新材料领域必将迎来发展的黄金时期。未来,我国加快发展新一代信息技术、高端装备制造、新能源和新能源汽车等战略性新兴产业,实施国民经济和国防建设重大工程,需要新材料产业提供支撑和保障,为新材料产业发展提供了广阔市场空间。
2017-2022年中国新材料行业市场规模统计
随着前沿技术的快速发展,新材料颇受市场关注,赛道火热,投融资规模快速增长。数据显示,2021年我国新材料投资数量共204起,同比增长15.3%,投资金额达434.18亿元。
2017-2021年中国新材料投资情况统计
近几年,中国新材料相关企业注册量总体呈现快速增长的趋势。2017年-2021年我国新材料相关企业注册量由8.33万家增至29.85万家,年均复合增长率37.6%。最新数据显示,截至2022年上半年,我国新增新材料企业17.04万家。
2017-2022年上半年新材料行业相关企业注册量(万家)
四、社会环境分析(S)
新材料行业发展趋势指出,随着我国环保政策的趋严,减少废弃物和环境有害物排放已成为经济发展的必然要求,传统材料显然不能满足这一需求,这就对新材料做出了要求,以高性能、轻质的高分子材料替代传统材料已成为节能环保的一项重要途径,比如说餐饮行业中以纸吸管代替传统的塑料吸管,节能环保趋势的加强将进一步带动高分子材料的需求。
纸吸管食品卡纸增量需求测算表
五、技术专利分析(T)
目前,美国仍是世界领先的材料国家。日本在纳米材料、电子信息材料、韩国在显示材料、储存材料、欧洲在结构材料、光学和光电材料、纳米材料、俄罗斯在耐高温材料和航天材料方面具有明显优势。我国纳米材料、非线性激光晶体、第三代半导体、半导体照明、稀土材料的研究水平和成果与国际先进水平相同,部分处于领先水平。碳纤维及其复合材料、高温合金、高密度信息存储材料、显示技术与国外先进水平仍存在较大差距。但随着国内科研投入力度不断加大,差距正逐渐缩小。2013年以来,我国新材料专利申请量整体呈不断上涨的趋势。2021年,中国新材料专利申请量为74891项,同比变化率为-2.88%。截止到目前,2022年中国光伏申请量为43205项。
2013-2022年中国新材料专利申请量
以上数据及信息可参考《2023-2029年中国新材料行业市场分析预测及发展战略研究报告》。
